cancel
Showing results for 
Search instead for 
Did you mean: 

VL53L3CX XSHUT PIN PROBLEM IN DEEP SLEEP

fafeyto
Associate II

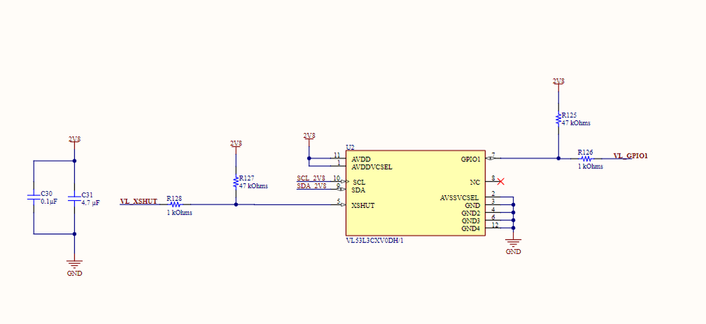
I have project using a VL53L3CX distance sensor. Also , I control it by ESP32. In normally, I can command to XSHUT pin. And I can read xshut pin of ESP32 that is 3V3 or 0V.

But, When ESP32 enters deep-sleep mode for current consumption, XSHUT pin of the ESP32 is 2V8. So, My power consumption is too high. Because I can not turn of the VL53L3CX sensor.

In addition, is it ok if i drive XHUT pin directly through ESP32 IO? (No pull up,no ESD protection resistor)

Has anyone encountered such a problem?

0693W00000Lyp5aQAB.png0693W00000Lyp5VQAR.png

This discussion is locked. Please start a new topic to ask your question.
1 ACCEPTED SOLUTION

Accepted Solutions
John E KVAM
ST Employee

If you want the ToF sensor to be off most of the time, then hook the XShut to a pull down, and then have the CPU lift the line when you are ready to use the sensor. Keep in mind the sensor is completely shutdown when the XShut goes low. You have to re-init the sensor.

But to save the most amount of power, a pull-down is the way to go.

  • john

If this or any post solves your issue, please mark them as 'Accept as Solution' It really helps. And if you notice anything wrong do not hesitate to 'Report Inappropriate Content'. Someone will review it.

View solution in original post

1 REPLY 1
John E KVAM
ST Employee

If you want the ToF sensor to be off most of the time, then hook the XShut to a pull down, and then have the CPU lift the line when you are ready to use the sensor. Keep in mind the sensor is completely shutdown when the XShut goes low. You have to re-init the sensor.

But to save the most amount of power, a pull-down is the way to go.

  • john

If this or any post solves your issue, please mark them as 'Accept as Solution' It really helps. And if you notice anything wrong do not hesitate to 'Report Inappropriate Content'. Someone will review it.