cancel
Showing results for 
Search instead for 
Did you mean: 

Error: failed to erase memory

Hastissss
Associate II

HI, 
I've been trying to uploading my program to my Nucleo F411RE using STM32CubeIDE however I keep getting this error:
"

Log output file: "****"

ST-LINK SN : 066CFF495365495067182356

ST-LINK FW : V2J46M33

Board : NUCLEO-F411RE

Voltage : 0.01V

SWD freq : 4000 KHz

Connect mode: Under Reset

Reset mode : Hardware reset

Device ID : 0x431

Revision ID : Rev A

Device name : STM32F411xC/E

Flash size : 512 KBytes (default)

Device type : MCU

Device CPU : Cortex-M4

BL Version : 0x0

 

 

 

Opening and parsing file: ST-LINK_GDB_server_btEB5C.srec

 

 

Memory Programming ...

File : ST-LINK_GDB_server_btEB5C.srec

Size : 7.82 KB

Address : 0x08000000

 

 

Erasing memory corresponding to segment 0:

Erasing internal memory sector 0

Error: failed to erase memory

 

 

Error: failed to erase memory

Encountered Error when opening /Applications/"****"

Error in STM32CubeProgrammer

Shutting down...

Exit.

"

I did accidentally short the board for a second and it was still working after that but after a minute or so it stopped working. I thought it could be something to do with the software so when trying to upload the program again I got this error. The board connects to power and the light on the board just shows red. Im not sure how to check whether if I've burnt the board or I'm accidentally locked the board or some other software issue.

2 REPLIES 2
TDK
Super User

> Voltage : 0.01V

It's not going to work without any voltage. Recheck power jumpers.

Try to figure out what you damaged. Use the schematic to trace power from the USB, through the LDO, to the chip. See where it gets interrupted.

Don't put the board on a conductive surface.

If you feel a post has answered your question, please click "Accept as Solution".
mƎALLEm
ST Employee

Hello @Hastissss and welcome to the ST community,

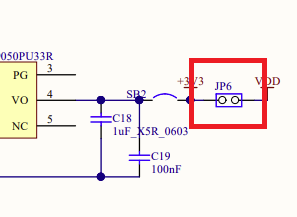
Check the availability of the jumper JP6, is it fitted?:

mALLEm_0-1769548927157.png

 

To give better visibility on the answered topics, please click on "Accept as Solution" on the reply which solved your issue or answered your question.