Posted on July 18, 2016 at 16:39Hi,
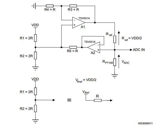
In STM32F373-EVAL board,SDADC is used to measure temperature with PT100 as sensor.The circuit is showed below.


These two pictures are screenshots of tutorials of STM32F373-EVAL board.The document says the gain of op amp A1 is 1.SINCE ''the resistor bridge, R1 and R2, connected to VDD is equivalent to the VDD/2 generator where R1/2 = R internal resistor''.Due to my poor analog circuit experience,I just can not understand this point.
Besides, In the derivation procedure in snapshot 2, the refreence voltage(Vref) is VDD/2(Equation 5).How it get this point?
Best Regards.