cancel
Showing results for 
Search instead for 
Did you mean: 

EVLSERVO1 (STSPIN32G431) – Code uploads successfully but MCU does not run

IOT_100
Associate

Hello,

I’m working with the EVLSERVO1 board (STSPIN32G431) and using ST-LINK V3 + STM32CubeProgrammer.

  • Connection: SWD (ST-LINK V3 to J1 header)

  • CubeProgrammer connects and uploads HEX file successfully

  • BOOT0 = GND

  • NRST is wired correctly

  • After reset, MCU does not appear to execute my code (tested with simple LED blink and with motor-control firmware).

  • I also tried “connect under reset” → programming OK, but still no execution.

Questions:

  1. Is there a specific jumper or power setup required on EVLSERVO1 to run user code?

  2. Which GPIO pin controls the user LED (for a blink test)?

  3. Does ST provide a ready-to-use motor test firmware for EVLSERVO1 that I can flash to confirm hardware is OK?

  4. Could the problem be due to missing motor supply voltage (VM) even when only testing LED blink?

1 REPLY 1
GMA
ST Employee

Hello @IOT_100,

1. Refer to Getting started with the EVLSERVO1 - User manual for more details.
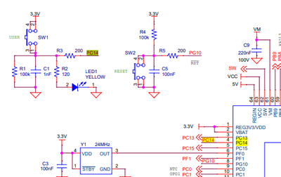
2. Which user LED are you referring to? If it is the yellow LED1, note that PC14 is defined as an input for the start/stop button feature.

GMA_0-1760519972060.png

 


3. There is no dedicated EVLSERVO1 example, Firmware is fully handled with X-CUBE-MCSDK tool.
4. Try with VM switched on.

If you agree with the answer, please accept it by clicking on 'Accept as solution'.
Best regards.
GMA