cancel
Showing results for 
Search instead for 
Did you mean: 

Segger Portable Flasher Plus and U-Flash v8.86 to program STM32F777BI and external flash

MHana.1
Associate III

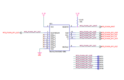
I have Segger Portable Flasher Plus and U-Flash application used to program STM32F777BI and it runs softly but when trying to download code to external flash I can not find where to point to external flash or where to add the flashing algorithm of external flash as it is custom with different pinout connections to microcontroller than standard ones. I already have .FLM and .stldr files of my custom external flash and tested them well.

MHana1_0-1763051721432.png

DQ2 connected to PF7

DQ0 connected to PF8

DQ1 connected to PF9

DQ3 connected to PA1

Clk connected to PB2

CS connected to PB10

RST connected to PH6

Please advice

1 REPLY 1
Andrew Neil
Super User

This sounds like a question for Segger rather than ST:

https://www.segger.com/support/technical-support/

https://forum.segger.com/ 

A complex system that works is invariably found to have evolved from a simple system that worked.
A complex system designed from scratch never works and cannot be patched up to make it work.