STMicroelectronics Community
FAQsSign In
  • Product forums
    • STM32 MCUs
      • STM32 MCUs Products
      • STM32 MCUs Boards and hardware tools
      • STM32 MCUs Software development tools
      • STM32 MCUs Embedded software
      • STM32 MCUs TouchGFX and GUI
      • STM32 MCUs Motor control
      • STM32 MCUs Security
      • STM32 MCUs Wireless
      • Others: STM32 MCUs related
    • STM32 MPUs
      • STM32 MPUs Products and hardware related
      • STM32 MPUs Embedded software and solutions
      • STM32 MPUs Software development tools
    • MEMS and sensors
      • MEMS (sensors)
      • Imaging (sensors)
    • Automotive and Transportation
      • Automotive MCUs
      • AutoDevKit Ecosystem
      • GNSS positioning
    • Edge AI
    • Interface and connectivity ICs
    • Power management
    • ST25 NFC/RFID tags and readers
    • Others: hardware and software
    • Analog and audio
  • Knowledge base
    • STM32 MCUs
    • STM32 MPUs
    • MEMS and sensors
    • Analog and audio
    • EMI filtering and signal conditioning
    • Interface and connectivity ICs
    • Power management
    • Quality & reliability
  • Learning
    • STM32 online courses
    • MEMS online courses
  • About
    • Community guidelines
    • Feedback forum
    • Community blog
    • Super User Program
      • About the program
  • Developer news
cancel
Turn on suggestions
Auto-suggest helps you quickly narrow down your search results by suggesting possible matches as you type.
Showing results for 
Search instead for 
Did you mean: 
  • STMicroelectronics Community
  • Albums for Community
  • Images in Public (Chris21)
  • My Images for Chris21

My Images for Chris21

  • Albums
  • All Images
Image Options
  • Flag Image for Review
  • Bookmark
  • Subscribe to RSS Feed

Album: Public (Chris21)

by Chris21
Chris21_0-1712956697185.png
Chris21_0-1719844512557.png
Chris21_0-1723735736381.png
Chris21_0-1723747327295.png
Chris21_0-1728573444753.png
Chris21_0-1728661162724.png
Chris21_0-1729018282476.png
Chris21_0-1729021718093.png
Chris21_0-1731531592410.png
Chris21_0-1741127127185.png
Chris21_1-1741127166620.png
Chris21_0-1741380993082.jpeg
Chris21_0-1741810430470.png
Chris21_0-1745517883424.png
Chris21_0-1748030458697.png
Chris21_0-1748030911036.png
Chris21_0-1748459305596.png
Chris21_0-1751391337632.png
Chris21_0-1752865454369.png
Chris21_0-1753210676439.png
Chris21_0-1753293909765.png
Chris21_0-1753473112046.png
Chris21_0-1753473870225.png
Chris21_0-1754152535461.png
Chris21_0-1755614579342.png
Chris21_1-1755614844924.png
Chris21_0-1761600705625.png
Chris21_0-1761601159075.png
Chris21_0-1765316937817.png
Chris21_0-1769792224416.png
Chris21_0-1775851207569.png
Chris21_0-1775855907987.png
Chris21_0-1775856334974.png
Chris21_0-1753293909765.png
Previous
Chris21_0-1753293909765.png
Next
Added ‎2025-07-23 11:05 AM
0 Kudos
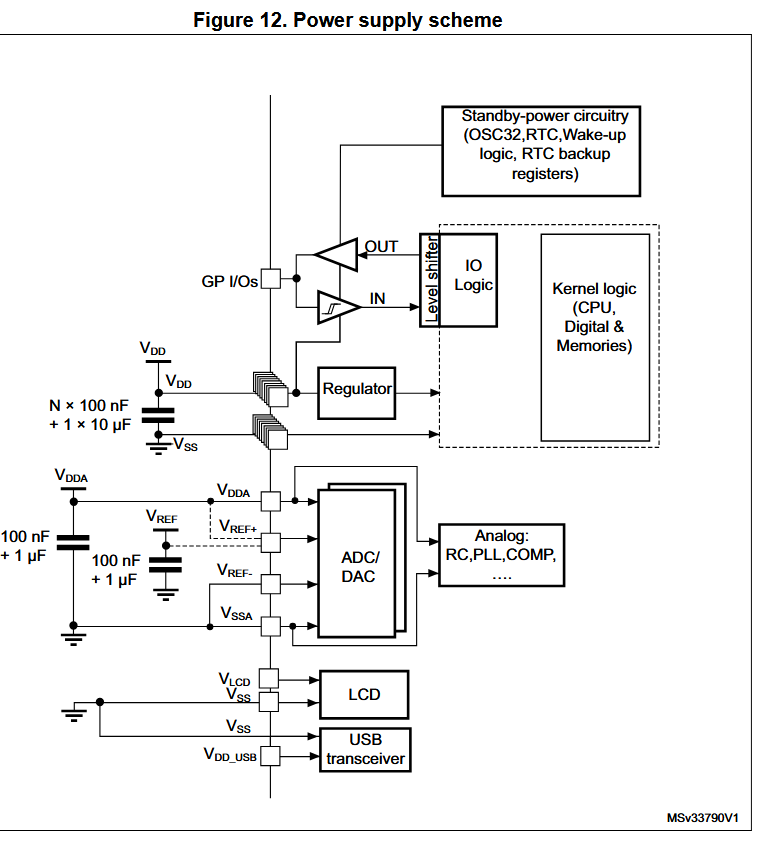
Posted in: Re: STM32L073 operating on low power - ( ‎2025-07-23 11:07 AM )

You must be a registered user to add a comment on this image. If you've already registered, sign in. Otherwise, register and sign in.

  • Comment
Top
STMicro-logo

About STMicroelectronics

  • Who we are
  • Investor relations
  • Sustainability
  • Innovation & technology
  • Careers
  • Suppliers to ST
  • Blog
  • General terms and conditions

Connect with us

  • Contact ST offices
  • Find sales offices & distributors
  • Community
  • Newsroom
  • Events & trainings
  • AI at ST

Browse

  • Shortcuts
  • Sitemap

Compliance, ethics & privacy

  • Ethics and compliance
  • ST ethics hotline
  • Privacy portal

Follow us

  • Twitter
  • Linkedin
  • Instagram
  • Facebook
  • Youtube

Legal

  • All rights reserved © 2026 STMicroelectronics
  • Terms of use
  • Sales terms & conditions
  • Trademarks
  • Privacy portal
  • Manage cookies