cancel
Showing results for 
Search instead for 
Did you mean: 

STPMIC1D Boost bypass

Spub
Associate

Hi
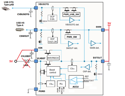
Is it possible to bypass the boost by applying a 5V voltage directly to BSTOUT (VLXBST is left unconnected)?

Spub_0-1762266724228.png

Thank in advance for your reply

1 ACCEPTED SOLUTION

Accepted Solutions
Vincenzo
ST Employee

Hello Spub,

 

The proposed idea does not work as expected. The boost bypass monitors the input voltage (Vin). If the input voltage (Vin) exceeds the boost output of 5.2V, the bypass activates when the input voltage (Vin) reaches the threshold of ~5.25V.

 

 

Regards,

Vincenzo

View solution in original post

1 REPLY 1
Vincenzo
ST Employee

Hello Spub,

 

The proposed idea does not work as expected. The boost bypass monitors the input voltage (Vin). If the input voltage (Vin) exceeds the boost output of 5.2V, the bypass activates when the input voltage (Vin) reaches the threshold of ~5.25V.

 

 

Regards,

Vincenzo