Browse
STMicroelectronics Community
FAQs
Sign In
Product forums
STM32 MCUs
STM32 MCUs Products
STM32 MCUs Boards and hardware tools
STM32 MCUs Software development tools
STM32 MCUs Embedded software
STM32 MCUs TouchGFX and GUI
STM32 MCUs Motor control
STM32 MCUs Security
STM32 MCUs Wireless
Others: STM32 MCUs related
STM32 MPUs
STM32 MPUs Products and hardware related
STM32 MPUs Embedded software and solutions
STM32 MPUs Software development tools
MEMS and sensors
MEMS (sensors)
Imaging (sensors)
Automotive and Transportation
Automotive MCUs
AutoDevKit Ecosystem
GNSS positioning
Edge AI
Interface and connectivity ICs
Power management
ST25 NFC/RFID tags and readers
STM8 MCUs
Others: hardware and software
Analog and audio
Knowledge base
STM32 MCUs
STM32 MPUs
MEMS and sensors
Analog and audio
EMI filtering and signal conditioning
Interface and connectivity ICs
Power management
Quality & reliability
Learning
STM32 online courses
MEMS online courses
About
Community guidelines
Feedback forum
Community blog
Super User Program
About the program
Developer news
All community
This category
This board
Knowledge base
Users
Products
cancel
Turn on suggestions
Auto-suggest helps you quickly narrow down your search results by suggesting possible matches as you type.
Showing results for
Search instead for
Did you mean:
STMicroelectronics Community
MEMS and sensors
MEMS (sensors)
Can only get contact to Accelerometer in LSM330 - ...
Options
Subscribe to RSS Feed
Mark Topic as New
Mark Topic as Read
Float this Topic for Current User
Bookmark
Subscribe
Mute
Printer Friendly Page
Can only get contact to Accelerometer in LSM330 - not the gyro :(
texton1
Associate II
Options
Mark as New
Bookmark
Subscribe
Mute
Subscribe to RSS Feed
Permalink
Print
Email to a Friend
Report Inappropriate Content
2013-08-10
11:28 AM
Posted on August 10, 2013 at 20:28
Hi All.
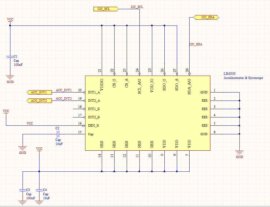
I got problems getting contact to the gyro in the LSM330DLC chip - no ACK from gyro. The accelerometer works just fine.
Adress for Accelerometer: 0x32 and Gyro: 0xD6
Can someone tell me what's wrong:
All forum topics
Previous Topic
Next Topic
This discussion is locked. Please start a new topic to ask your question.
0 REPLIES
0
Reply
Related Content
LSM 330 interrupt
in
MEMS (sensors)
2018-05-21
LSM330DLC problem
in
MEMS (sensors)
2014-07-17
About LSM330 Register Problem
in
MEMS (sensors)
2014-02-25
LSM330DLC data sheet questions
in
MEMS (sensors)
2013-11-07