STMicroelectronics Community
FAQsSign In
  • Product forums
    • STM32 MCUs
      • STM32 MCUs Products
      • STM32 MCUs Boards and hardware tools
      • STM32 MCUs Software development tools
      • STM32 MCUs Embedded software
      • STM32 MCUs TouchGFX and GUI
      • STM32 MCUs Motor control
      • STM32 MCUs Security
      • STM32 MCUs Wireless
      • Others: STM32 MCUs related
    • STM32 MPUs
      • STM32 MPUs Products and hardware related
      • STM32 MPUs Embedded software and solutions
      • STM32 MPUs Software development tools
    • MEMS and sensors
      • MEMS (sensors)
      • Imaging (sensors)
    • Automotive and Transportation
      • Automotive MCUs
      • AutoDevKit Ecosystem
      • GNSS positioning
    • Edge AI
    • Interface and connectivity ICs
    • Power management
    • ST25 NFC/RFID tags and readers
    • Others: hardware and software
    • Analog and audio
  • Knowledge base
    • STM32 MCUs
    • STM32 MPUs
    • MEMS and sensors
    • Analog and audio
    • EMI filtering and signal conditioning
    • Interface and connectivity ICs
    • Power management
    • Quality & reliability
  • Learning
    • STM32 online courses
    • MEMS online courses
  • About
    • Community guidelines
    • Feedback forum
    • Community blog
    • Super User Program
      • About the program
  • Developer news
cancel
Turn on suggestions
Auto-suggest helps you quickly narrow down your search results by suggesting possible matches as you type.
Showing results for 
Search instead for 
Did you mean: 
  • STMicroelectronics Community
  • Albums for Community
  • Images in Public (Julian E.)
  • My Images for Julian E.

My Images for Julian E.

  • Albums
  • All Images
Image Options
  • Flag Image for Review
  • Bookmark
  • Subscribe to RSS Feed

Album: Public (Julian E.)

by Julian E.
JulianE_2-1754396377049.png
JulianE_0-1754551507943.png
JulianE_1-1754551782045.png
JulianE_2-1754552093374.png
JulianE_0-1755697065891.png
JulianE_1-1755697145305.png
JulianE_2-1755697153342.png
JulianE_3-1755697182784.png
JulianE_4-1755697639631.png
JulianE_5-1755697811440.png
JulianE_6-1755697899339.png
JulianE_7-1755697974102.png
JulianE_0-1756195048988.png
JulianE_0-1756218722513.png
JulianE_0-1756219568574.png
JulianE_1-1756219831192.png
JulianE_0-1756473336034.png
JulianE_1-1756473375787.png
JulianE_0-1757425848586.png
JulianE_0-1757494402783.png
JulianE_0-1758528831057.png
JulianE_0-1758529015167.png
JulianE_0-1758531578605.png
JulianE_0-1758621225634.png
JulianE_1-1759394308159.png
JulianE_0-1760449767290.png
JulianE_0-1760521169016.png
JulianE_0-1761205739054.png
JulianE_0-1761310474406.png
JulianE_0-1761904629474.png
JulianE_0-1762158968414.png
JulianE_0-1762339498103.png
JulianE_0-1762511964144.png
JulianE_0-1764318354651.png
JulianE_0-1764318394644.png
JulianE_1-1764318814096.png
JulianE_2-1764318930236.png
JulianE_0-1764860262446.png
JulianE_0-1765310235095.png
JulianE_0-1765988038993.png
JulianE_1-1765988038995.png
JulianE_2-1765988038997.png
JulianE_0-1770655650729.png
JulianE_1-1770655650730.png
JulianE_2-1770655650730.png
JulianE_5-1770655650732.png
JulianE_4-1770655650731.png
JulianE_3-1770655650731.png
JulianE_7-1770655650733.png
JulianE_6-1770655650732.png
JulianE_0-1758531578605.png
Previous
JulianE_0-1758531578605.png
Next
Added ‎2025-09-22 1:59 AM
0 Kudos
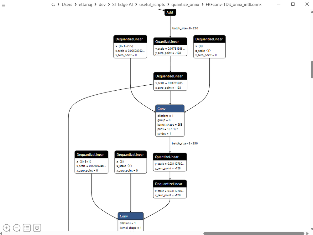
Posted in: Re: RAM Overflow and X-CUBE-AI Quantization Analysis Error with Onnx Model on STM32F401RE - ( ‎2025-09-22 2:14 AM )

You must be a registered user to add a comment on this image. If you've already registered, sign in. Otherwise, register and sign in.

  • Comment
Top
STMicro-logo

About STMicroelectronics

  • Who we are
  • Investor relations
  • Sustainability
  • Innovation & technology
  • Careers
  • Suppliers to ST
  • Blog
  • General terms and conditions

Connect with us

  • Contact ST offices
  • Find sales offices & distributors
  • Community
  • Newsroom
  • Events & trainings
  • AI at ST

Browse

  • Shortcuts
  • Sitemap

Compliance, ethics & privacy

  • Ethics and compliance
  • ST ethics hotline
  • Privacy portal

Follow us

  • Twitter
  • Linkedin
  • Instagram
  • Facebook
  • Youtube

Legal

  • All rights reserved © 2026 STMicroelectronics
  • Terms of use
  • Sales terms & conditions
  • Trademarks
  • Privacy portal
  • Manage cookies