cancel
Showing results for 
Search instead for 
Did you mean: 

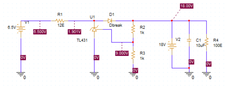
What's the maximum voltage that can be given to VREF pin of TL1431AIYDT (through voltage divider from output) ???

PS.17
Associate

Hii... I'm using TL1431AIYDT to get 5V reference supply ( (+/-)20mV tolerance). My input voltage is 6V. We need to protect the IC from Short To Battery (7V to 18V) (at the output). We are planning to use a schottky to protect from STB. During STB (18V), the VREF pin rises to 9V (50% due to voltage divider). What's the maximum voltage that can be given to VREF pin of TL1431AIYDT ??? Attaching the simulation pic for your reference.

0693W00000aHxD7QAK.png

This discussion is locked. Please start a new topic to ask your question.
1 REPLY 1
PS.17
Associate

This voltage reference part is very critical in our design. Quick replies are appreciated.. Thanks in advance... :)