cancel
Showing results for 
Search instead for 
Did you mean: 

STM32F103C8T6 no USB Detection

JTAPIE
Associate II

Hello,

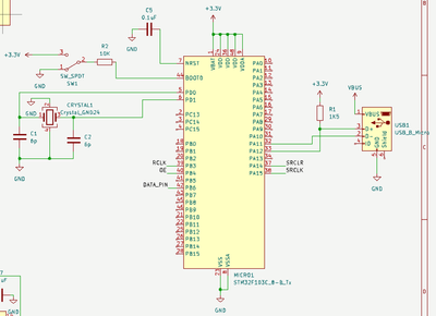
I designed a PCB with an STM32F103C8T6, and I've included the schematic below. I want to program it via USB, so I used designs I found online for the layout. The crystal is 16MHz. When I connect the USB to the computer, it detects a USB connection, but in the bus controller, it says 'Unknown USB Device Error (Device Descriptor Request Failed)'. When I try to connect via USB in STM32CubeProgrammer, no DFU is detected. I checked the supply voltage, and I have 3.3V. I verified that BOOT0 was indeed in a high state (3.3V) when I tried to connect, but it didn't make any difference.

If you have any ideas, thank you in advance.

 

Best regards,
Jean

JTAPIE_0-1730897005656.png

 

2 REPLIES 2
PGump.1
Senior III

Hi,

I don't think the pullup R1 is correct. There's usually a 10k pulldown on ID...

I hope that helps.

Kind regards
Pedro

AI = Artificial Intelligence, NI = No Intelligence, RI = Real Intelligence.
Andrew Neil
Super User

@JTAPIE wrote:

I used designs I found online for the layout.


Did you check ST's guidance?

AN2586Getting started with STM32F10xxx hardware development:

https://www.st.com/resource/en/application_note/an2586-getting-started-with-stm32f10xxx-hardware-development-stmicroelectronics.pdf

 

AN4879, Introduction to USB hardware and PCB guidelines using STM32 MCUs:

https://www.st.com/resource/en/application_note/an4879-introduction-to-usb-hardware-and-pcb-guidelines-using-stm32-mcus-stmicroelectronics.pdf

 

AN3156, USB DFU protocol used in the STM32 bootloader

https://www.st.com/resource/en/application_note/an3156-usb-dfu-protocol-used-in-the-stm32-bootloader-stmicroelectronics.pdf

 

A complex system that works is invariably found to have evolved from a simple system that worked.
A complex system designed from scratch never works and cannot be patched up to make it work.