cancel
Showing results for 
Search instead for 
Did you mean: 

Pull-up Resistor for NRST pin

Justin K.
Associate II
Posted on March 28, 2018 at 03:10

Hello,

In the datasheet, it states that there is a pull-up resistor for the NRST pin but I was wondering if it is recommended to have a pull-up resistor for this pin.

I have been using my customized development board without it and it's been fine so far but I'd love to hear anyone who deployed the STM32 MCUs (specifically, the F0 series) with and without it and have seen any issues (or no issues were seen).

Thank you!

#reset #reset-pin #nrst #stm32f0
This discussion is locked. Please start a new topic to ask your question.
2 REPLIES 2
T J
Lead
Posted on March 28, 2018 at 08:26

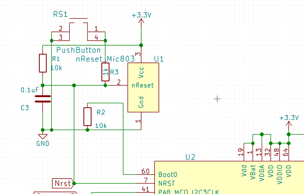
I use this on all my STM32 boards,

this is the 'F091

10K pullup and Mic803 power monitor

0690X0000060AHfQAM.png
Posted on March 29, 2018 at 03:02

Thank you for your answer! I was wondering if you would ever not populate the resistor for the pull-up for a product for any reasons.

My intention is to reduce as many components as possible and leave the NRST with a 0.1 uF cap, and let the internal pull-up keep the uC on.