cancel
Showing results for 
Search instead for 
Did you mean: 

STM32WBA5MMG BOOT0 pin

Hariom
Associate III

Dear Team,

How to configure the BOOT0 pin of this module.

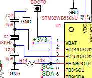
In the reference design it is let floating with an option to pull up.

Hariom_0-1768403083920.png

In the application note (How to develop RF hardware using STM32WBA MCUs - Application note) it is pulled down.

May I know in all these three configurations(Pull up, Pull down, floating) what will be happening. From where it is booting.

You have any document which describes how to configure this BOOT0 pin.

Regards

Hariom

 

6 REPLIES 6
Alexandre__Promont
Associate III

 

Alexandre__Promont_1-1768423191226.png

Function of the BOOT0 Pin

The BOOT0 pin determines where the microcontroller will start execution after a reset (boot mode). Depending on its logic level at reset, the STM32 can boot from:

  • Main Flash (user application memory)

  • System memory (factory bootloader: UART, USB, etc.)

  • SRAM (in some STM32 families)


:gear: BOOT0 Behavior in STM32WBA5MMG

According to the Reference Manual RM0492 and application notes for the STM32WBA series:

BOOT0 Level Boot Source
0 (GND)Boot from Main Flash (user code)
1 (VDD)Boot from System Memory (internal bootloader)

:white_heavy_check_mark: BOOT0 = 0 → Executes user application from Flash
:repeat_button: BOOT0 = 1 → Enters bootloader (e.g., for DFU via USB or UART)


:electric_plug: Possible BOOT0 Pin Configurations

Physical Setup Expected Behavior
Pull-down (to GND)MCU always boots from Flash (normal mode)
Pull-up (to VDD)MCU enters bootloader mode
Floating (not connected)Undetermined behavior / may pick up noise

:prohibited: Avoid leaving BOOT0 floating — it can result in unpredictable boot behavior!


:open_book: Practical Recommendations

  • For final products: use a 10kΩ pull-down resistor to ensure boot from Flash.

  • For firmware updates via bootloader (e.g., USB DFU):
    You can add a jumper or button to pull BOOT0 high before a reset.

  • In the schematic shown: there’s a jumper (possibly labeled DNF – Do Not Fit) allowing pull-up to VDD, which can be used for bootloader mode.


:books: Useful Documents

  • RM0492STM32WBA Reference Manual, see the Boot configuration section

  • AN2606STM32 Microcontroller System Memory Boot Mode (detailed bootloader guide)

  • AN5522How to develop RF hardware using STM32WBA MCUs (mentioned in the question)

TDK
Super User

@Alexandre__Promont Please don't post AI slop answers. This one in particular is incorrect in many ways. If you don't want to or can't fact check it, don't post it. Bad answers are worse than no answers.

If you feel a post has answered your question, please click "Accept as Solution".

I understand your concern about not making this type of publication, but I always ask questions and use AI a lot to learn, and I would like you to tell me which points are incorrect, even for my growth and knowledge with stm32.

Thank you in advance.

Hariom
Associate III

May I , know the answer for my question.

Consider it something you can investigate yourself to grow and learn with STM32.

If you feel a post has answered your question, please click "Accept as Solution".
Hariom
Associate III

Sure. I am exploring. Will come here if I fails.