cancel
Showing results for 
Search instead for 
Did you mean: 

STM32WB05KZ – Cannot Connect After Uploading BLE Beacon Firmware (“Unable to get core ID”)

pradeepaan
Associate III

 

Hello,

I am using an STM32WB05KZ board and it was working normally with SWD through STM32CubeProgrammer.
However, after uploading a BLE beacon example firmware, I can no longer connect to the MCU.

CubeProgrammer shows the following errors:

Error: Unable to get core ID
Error: ST-LINK error (DEV_TARGET_CMD_ERR)
No STM32 target found

My setup:

  • SWDIO, SWCLK, and RST are connected through through-hole pads.

  • ST-LINK V2 firmware: V2J46M33

  • Voltage: 3.21 V

  • SWD frequency tested from 4 MHz down to 100 kHz

  • Tried "Under Reset", "Hotplug", and "Normal" modes

  • Tried holding RESET while connecting → still no success

It seems the BLE firmware is blocking SWD or reconfiguring PA13/PA14 very early during boot.

Requested Help:

  • How can I recover the STM32WB05KZ and re-enable SWD?

  • Is there a recommended recovery procedure for WB devices stuck after BLE firmware?

  • Does the WB05KZ support BOOT0 or another method to force the system bootloader?

  • How can I prevent BLE examples from disabling SWD pins or entering STOP mode?

Any guidance from ST engineers or community experts would be greatly appreciated.

Thank you.

1 ACCEPTED SOLUTION

Accepted Solutions
Imen.D
ST Employee

Hello @pradeepaan 

Did you try to set PA10 high and reset to activate the UART bootloader?

You can recover the board by forcing it into bootloader mode. For the NUCLEO-WB05KZ, this is done by connecting pin 5 and pin 7 on the JP3 jumper found on CN3. 

Please refer to the following articles that may help you:  

Refer also to the UM3205, on "How to run an STM32_BLE application" section.

ImenD_0-1764776697869.png

 

 

 

When your question is answered, please close this topic by clicking "Accept as Solution".
Thanks
Imen

View solution in original post

4 REPLIES 4
pradeepaan
Associate III

PA 2 = SWD

PA3 = SWCLK

Imen.D
ST Employee

Hello @pradeepaan 

Did you try to set PA10 high and reset to activate the UART bootloader?

You can recover the board by forcing it into bootloader mode. For the NUCLEO-WB05KZ, this is done by connecting pin 5 and pin 7 on the JP3 jumper found on CN3. 

Please refer to the following articles that may help you:  

Refer also to the UM3205, on "How to run an STM32_BLE application" section.

ImenD_0-1764776697869.png

 

 

 

When your question is answered, please close this topic by clicking "Accept as Solution".
Thanks
Imen

Hello Imen.D,

I have designed my own PCB using the STM32WB05KZ chip.

Before, I was able to program the board normally through SWD, but after flashing the BLE example once, the SWD interface can no longer be detected.

I understand your suggestion about pulling PA10 high and resetting the device to force entry into the UART bootloader. Since I am using a custom PCB (not the NUCLEO-WB05KZ), I manually pull PA10 to VDD and then perform a reset, but the SWD connection still fails.

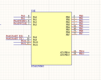
For reference, I have attached:

  • My PCB pinout

  • The ST-LINK programmer wiring

  • The exact SWD / UART connections used on the board

If you could review my setup and confirm whether the bootloader activation method is correct for the WB05KZ in a custom design, that would be very helpful.
At the moment, the board enters DeepStop after running the BLE example, and I can no longer regain SWD access.

Thank you.

pradeepaan_0-1764910710915.jpegpradeepaan_1-1764910748081.jpegpradeepaan_2-1764910779606.jpegpradeepaan_3-1764910816205.jpegpradeepaan_4-1764910851666.pngpradeepaan_5-1764910919759.pngpradeepaan_6-1764910984554.png

 



Hi Imen.D
Thank you so much. It's working.