cancel
Showing results for 
Search instead for 
Did you mean: 

TCPP03-M20 with STM32G0B1CBT6 failed to connect

PaulMinh
Associate II

Hello Expert,

 

Could you please provide guidance on the issue below? 

 

We are using the following setup:

- MCU: STM32G0B1CCTx

- Software: X-CUBE-TCPP 4.2.0 with USBPD Application 4.2.0 Dual Role

- Board Part: TCPP0203 v1.2.3

 

We are developing a USB PD board.

When we plug in an Android smartphone (USB Type-C port), the phone does not detect the connection.

Attached is the log showing three plug-in/plug-out attempts.(we plug in and out 3 times)

From the log, it appears that after attachment, the connection detaches immediately, then the roles switch, followed by another detachment.

We have already tried increasing the CAD source/sink toggle time from 100 ms to 144 ms, but the issue persists.

Could you advise on possible causes or solutions? Thanks.

 

DEBUG 86569 0 -- BSP_USBPD_PWR_SetRole : SNK -- 96
DEBUG 86609 0 -- BSP_USBPD_PWR_SetRole : SRC -- 97
DEBUG 86653 0 -- BSP_USBPD_PWR_SetRole : SNK -- 98
DEBUG 86693 0 -- BSP_USBPD_PWR_SetRole : SRC -- 99
DEBUG 86705 0 -- BSP_USBPD_PWR_VBUSInit -- 100
DEBUG 86705 0 -- BSP_USBPD_PWR_SetPowerMode -- 101
DEBUG 86706 0 -- Normal -- 102
CAD 86706 0 USBPD_CAD_STATE_ATTACHED_WAIT 103
CAD 91053 0 USBPD_CAD_STATE_DETACH_SRC 104
DEBUG 91053 0 -- BSP_USBPD_PWR_VBUSDeInit -- 105
DEBUG 91053 0 -- GDP/GDC setting : default -- 106
DEBUG 91053 0 -- BSP_USBPD_PWR_SetPowerMode -- 107
DEBUG 91053 0 -- Low Power -- 108
CAD 91053 0 USBPD_CAD_STATE_SWITCH_TO_SNK 109
DEBUG 91055 0 -- BSP_USBPD_PWR_SetRole : SNK -- 110
CAD 91055 0 USBPD_CAD_STATE_DETACHED 111
DEBUG 91097 0 -- BSP_USBPD_PWR_SetRole : SRC -- 112
DEBUG 91141 0 -- BSP_USBPD_PWR_SetRole : SNK -- 113
DEBUG 91181 0 -- BSP_USBPD_PWR_SetRole : SRC -- 114

7 REPLIES 7
PaulMinh
Associate II
 
PaulMinh
Associate II
 
PaulMinh
Associate II

When we try to plugin/out quickly, we chould see "USBPD_CAD_STATE_ATTACHED" state but not always.

 

CAD375960USBPD_CAD_STATE_ATTACHED_WAIT1627
CAD377180USBPD_CAD_STATE_ATTACHED1628
NOTIF377180USBSTACK_START1629
DEBUG377180ADVICE: USBPD_DPM_Notification:1041630
EVENT377180EVENT_ATTACHED1631
DEBUG377180VBUS ON1632
DEBUG377180-- BSP_USBPD_PWR_VBUSOn --1633
DEBUG377210-- GDP/GDC setting : SRC --1634
DEBUG377210ADVICE: USBPD_DPM_Notification:1041635
PE377210PE_SRC_STARTUP1636
NOTIF377210POWER_STATE_CHANGE1637
DEBUG377210ADVICE: USBPD_DPM_Notification:901638
PE377210PE_SRC_SEND_CAPABILITIES1639
OUT377230SOP PD3s:018    H:0x41A1    (id:0, DR:DFP, PR:SRC) SRC_CAPABILITIESDATA: 2C91013F2CD102002CB1040064400600
Option: UNCHUNKDRDUSBEPWUSBSUSPDRP
 [1] Fixed : 5V - 3A
 [2] Fixed : 9V - 3A
 [3] Fixed : 15V - 3A
 [4] Fixed : 20V - 1A
1640
OUT377250SOP PD3s:018    H:0x41A1    (id:0, DR:DFP, PR:SRC) SRC_CAPABILITIESDATA: 2C91013F2CD102002CB1040064400600
Option: UNCHUNKDRDUSBEPWUSBSUSPDRP
 [1] Fixed : 5V - 3A
 [2] Fixed : 9V - 3A
 [3] Fixed : 15V - 3A
 [4] Fixed : 20V - 1A
1641
OUT377270SOP PD3s:018    H:0x41A1    (id:0, DR:DFP, PR:SRC) SRC_CAPABILITIESDATA: 2C91013F2CD102002CB1040064400600
Option: UNCHUNKDRDUSBEPWUSBSUSPDRP
 [1] Fixed : 5V - 3A
 [2] Fixed : 9V - 3A
 [3] Fixed : 15V - 3A
 [4] Fixed : 20V - 1A
1642
PE377290PE_SRC_DISCOVERY1643
IN381880HRST1644
NOTIF381880HARDRESET_RX1645
DEBUG381880ADVICE: USBPD_DPM_Notification:301646
PE381880PE_HARD_RESET_RECEIVED1647
NOTIF381880USBSTACK_STOP1648
DEBUG381880ADVICE: USBPD_DPM_Notification:1051649
PE381880PE_SRC_HARD_RESET_TIMEOUT1650
FBL
ST Employee

Hello @PaulMinh 

Did you implement the user code provided in this example? Would you share minimum schematics with USB C connector? Compare with reference board design to narrow down the issue. 

To give better visibility on the answered topics, please click on Accept as Solution on the reply which solved your issue or answered your question.




Best regards,
FBL
PaulMinh
Associate II

Hello FBL, 

We followed https://www.youtube.com/watch?v=mJ4VX_2B6wE&t=839s , for our custom board (configured as in  MX_Config.PNG, SCH.pdf).

 

PaulMinh
Associate II

Hello FBL, 

What conditions, order to change from this state "USBPD_CAD_STATE_ATTACHED_WAIT" to "USBPD_CAD_STATE_ATTACHED"?

We concern there is an unstable internal resistor; debounce failed and then unable to ATTACHED.

May you suggest how to debug and fix this issue? Thanks.

FBL
ST Employee

Hi @PaulMinh 

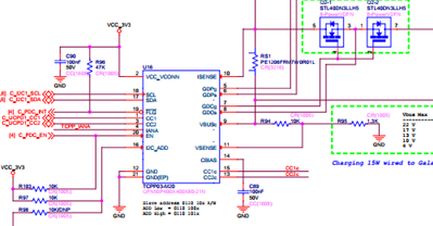
Sorry for my late reply. Your schematics attached are pixelated and hard to read.

FBL_0-1768207162893.png

I see RS4 (~39 kΩ, check your exact value not clear) between VBUS and VSENSE. If the value between VBUS and VSENSE is too large or is not as per reference schematics (2–5 kΩ ), the TCPP03 can misread VBUS level.

About attach sometimes works only when plug/unplug is very fast. And when it does work, PD controller goes up to PE_SRC_SEND_CAPABILITIES, then you see a Hard Reset.
Would you 

  • Probe: CC1, CC2, VBUS at the connector, and one TCPP03 gate/fault signal.
  • Check whether CC1/CC2 stay in a valid attach window for ≈100 ms, and whether VBUS ramps cleanly or shows a drop/overshoot around the timestamp of DETACH_SRC?

To give better visibility on the answered topics, please click on Accept as Solution on the reply which solved your issue or answered your question.




Best regards,
FBL