cancel
Showing results for 
Search instead for 
Did you mean: 

UCPD G0 Disco board in SPY mode doesn't show up as a USB device

Brenden_PLUS
Associate III

So i have the stm32G0 usb-c disco board.

https://www.st.com/en/evaluation-tools/stm32g071b-disco.html

 

I've flashed the latest USBPD_Analyzer software on the device and i have the latest UCPD monitor project. 

 

The semi problem is that it's kind of frustrating that in SPY MODE by default the mico doesn't show as a USB device.  I only see the usb micro usb connection when i'm in Snk Mode.  Is there a reason why in spy mode the USB connection to the PC from the micro doesn't show up?

 

So what i have to do is.  Start in Snk mode.  Connect to the PC via the micro usb connector and connect to the UCPD monitoring program.  Then i can switch to SPY MODE then i can attach my devices to it.  Which can kind of be flakey some times.

 

 

 

1 REPLY 1
Brenden_PLUS
Associate III

 

Connection

So the STMG0 doesn't actually connect to the USB device.  It has a uart connection that talks to the programing STM32F0 chip.  

Screenshot 2026-01-24 at 11.40.51 AM.png

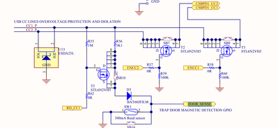
Read switch

Here's the read switch.  It does some kind of protection.  Just not sure what it does.

Screenshot 2026-01-24 at 11.37.35 AM.png

 

Code

You do a HAL_NVIC_SystemReset. Every time there a change in DOOR_SENSE_PIN.

But i don't really see where the uart comm's happen.