cancel
Showing results for 
Search instead for 
Did you mean: 

STM32H573 (LQFP)-Ethernet MAC Support

C2Chandan
Associate

I planning to use STM32H573 (LQFP) for Ethernet based on RMII. Is this controller support to all RMII signals. Please suggest the clock frequency shall give from external or internal, which one is the best.

1 ACCEPTED SOLUTION

Accepted Solutions

@C2Chandan wrote:

This board uses STM32H563ZIT6 (LQFP 144) but I am planning to use STM32H573RIT6 (LQFP64). 


You've hidden this information in your first post.


@C2Chandan wrote:

 Does STM32H573RIT6 (LQFP64) support RMII or it has internal ethernet MAC. Please guide


Did you refer to the datasheet / Table 15?
You can also do the exercise with STM32CubeMx:

Select the MCU part number, and activate the ETH in RMII mode:

mALLEm_0-1763546972236.png

 

To give better visibility on the answered topics, please click on "Accept as Solution" on the reply which solved your issue or answered your question.

View solution in original post

3 REPLIES 3
mƎALLEm
ST Employee

Hello @C2Chandan and welcome to the ST community,

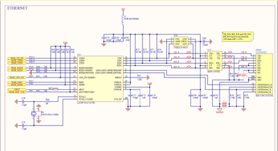
You can inspire from the NUCLEO-H563 board schematic. It uses already ETH RMII:

mALLEm_0-1763544988131.png

To give better visibility on the answered topics, please click on "Accept as Solution" on the reply which solved your issue or answered your question.

This board uses STM32H563ZIT6 (LQFP 144) but I am planning to use STM32H573RIT6 (LQFP64). Does STM32H573RIT6 (LQFP64) support RMII or it has internal ethernet MAC. Please guide


@C2Chandan wrote:

This board uses STM32H563ZIT6 (LQFP 144) but I am planning to use STM32H573RIT6 (LQFP64). 


You've hidden this information in your first post.


@C2Chandan wrote:

 Does STM32H573RIT6 (LQFP64) support RMII or it has internal ethernet MAC. Please guide


Did you refer to the datasheet / Table 15?
You can also do the exercise with STM32CubeMx:

Select the MCU part number, and activate the ETH in RMII mode:

mALLEm_0-1763546972236.png

 

To give better visibility on the answered topics, please click on "Accept as Solution" on the reply which solved your issue or answered your question.