cancel
Showing results for 
Search instead for 
Did you mean: 

STM32F410 not responding to SWD after E5V/U5V power conflict

santhosh16
Senior

Hi,

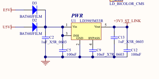
I powered the NUCLEO-F410RB board externally by changing the JP5 jumper to select the E5V power supply and applied 5 V to the E5V pin. Initially, I did not have an external ST-LINK, so I switched JP5 to U5V and programmed the Nucleo board through USB.

During this back-and-forth process, I powered both internally and externally at a time. After this, the board started consuming more current, and U1 in the NUCLEO-F410RB schematic overheated. Eventually, the VOUT and GND pins were found to be shorted.

u1 in nucleof410 schematics.PNG

 

 

 

After troubleshooting, I found that the short was inside the on-board debugger IC (ST-LINK), between VDD and VSS, so I removed the debugger IC.

Later, I purchased an external ST-LINK and tried to program the Nucleo board again. I powered the board externally with 5 V on E5V. The main MCU is getting 3.3 V, but there is almost no current consumption, whereas earlier it used to draw around 200–700 mA.

For debugging, I removed the CN2 jumpers and made the following connections:

CN2 pin 2 → ST-LINK TCK/SWCLK (pin 9)

CN2 pin 4 → ST-LINK TMS/SWDIO (pin 7)


ext swd pins nucleof410rb.PNG

 

When I try to detect the target using STM32CubeProgrammer, I get the following error:

Error: No STM32 target found! If your product embeds Debug Authentication, please perform a discovery using Debug Authentication.

Could you please help me understand what might be wrong and how to recover or further debug this board?

Regards,

Santhosh.

2 REPLIES 2
Uwe Bonnes
Chief

For an external STLINK you need a four wire connection. At least GND is needed additional to SWCLK/SWDIO. Target VSS may be needed to adapt thze logic levels of the Stlink to the target.

I tried it. Still its same.