Power management

Discuss power management solutions. Ask questions and find answers on voltage configurations, short circuit protection, and programming.

cancel
Showing results for 
Search instead for 
Did you mean: 

Forum Posts

Wireless Charging solution Wiki

This Topic is used for Wireless Charging solution 1.Mcu C drive code: GitHub - STMicroelectronics/STWirelessCharging-C-Drivers: Standard C platform-independent drivers for wireless charging ICs    

willzhou_0-1717985741931.png
willzhou by ST Employee
  • 18154 Views
  • 23 replies
  • 32 kudos

I need the name of this sop8 IC

millenium mps 1000 drum moduleI need the name of the sop8 integrated circuit. The ST logo on it says ua gb145. The 8th leg is +12 volt input. The 7th leg is gnd. The 3rd leg is 2t1 smd push button. The 1st leg is out +12. Can you tell me what this in...

1000132200.jpg
Volkann by Associate II
  • 1661 Views
  • 6 replies
  • 11 kudos

STSPIN958 EN Delay

Have a quick question. What is the delay time from when the EN is pulled high to when the half bridge becomes non Hi-Z? Similar is disable delay time from when the EN is pulled low? I wasn't able to find this information in the data sheet. We will b...

twjudge by Associate
  • 683 Views
  • 1 replies
  • 0 kudos

STSPIN840 Motor Current sensing

Hi,Working on a project involving the STSPIN840 motor driver connected to a PIC32MK microcontroller,trying to implement current sensing for accurate motor control. The STSPIN840 has the current sensing pins SNSA, SENSEA1, and SENSEA2 for each channel...

Screenshot 2024-11-11 170531.png
KTH by Associate
  • 566 Views
  • 0 replies
  • 0 kudos

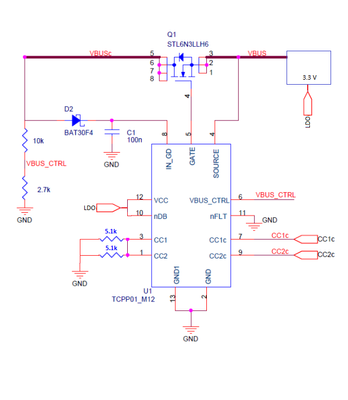
Low Input Voltage to AEK-POW-BMS63EN

Hello, The AEK-POWBMS63EN is a Battery Management System. I am not sure if I can connect to a voltage lower than 48V, if yes, would it work optimally? What issues I might come into? Please kindly advise  

shafkat_0-1731087709589.png
shafkat by Associate II
  • 681 Views
  • 3 replies
  • 1 kudos

Resolved! STWLC38 driver code

Hi, We have integrated the STWLC38 as receiver for our device. We want to know how to read the registers to know the status of charging, voltage and Current. https://github.com/STMicroelectronics/STWirelessCharging-C-Drivers/tree/main this gives patc...

plawat by Associate III
  • 1558 Views
  • 3 replies
  • 0 kudos

Resolved! L6482 GetStatus command

Hi all, I'm using a L6482H on a PCB with STM32F439VIT6 to drive a stepper motor. MCU and driver are connected via SPI. I have an issue with the GetStatus command; when the switch input on the L6482H is closed and the driver receives a GetStatus comma...

Dan_ST by Associate II
  • 1008 Views
  • 3 replies
  • 1 kudos

Questions about VNB35N07TR-E device

Dear ST Team, I hope this message finds you well.I am currently working on a new design project for [mention the application or product type if applicable] where we are considering the VNB35N07TR-E component. I have several questions regarding this c...

Nazmul by Associate
  • 463 Views
  • 1 replies
  • 0 kudos

TC4469COE713 multi output error

Hello, I purchased this IC and would like to use it to alternately control four different inputs so that the IC’s four outputs can switch sequentially. However, I'm currently facing an issue: I’m only providing input to a single channel, e.g., Ain, b...

Leon_show_0-1730914807432.png