cancel
Showing results for 
Search instead for 
Did you mean: 

Looking for external RAM and Flash compatible with STM32H743ZIT6 MCU (144 pin)?

sudheesh_
Associate II

I have selected the STM32H743ZIT6 MCU for our project. Our application requires storing 22-byte data for approximately 1.5 lakh entries in RAM. Based on our calculations, we need an external memory of at least 4 MB to 8 MB. The previously considered IS61WV102416BLL-10MLI SRAM does not meet our capacity requirements. Therefore, we require a larger SRAM or PSRAM module that is fully compatible with the STM32H743ZIT6 MCU, supports memory mapping, and can interface via QSPI or asynchronous SRAM. Please provide suitable part numbers and availability details for memory options that meet these specifications.

13 REPLIES 13

@sudheesh_ wrote:

Thank you @mƎALLEm 

Is it possible to use QSPI for SRAM and SPI for Flash?


If you mean by "SPI", one of the SPI instances SPI1, SPI2 etc .. that's OK but in that case the Flash memory is no more in memory mapped mode. So that depends on your usage.

To give better visibility on the answered topics, please click on "Accept as Solution" on the reply which solved your issue or answered your question.

Thank you @mƎALLEm .

I’m using QSPI PSRAM with memory-mapped read functionality for RAM, and SPI for storing data in Flash without memory mapping. Do you have any reference for this?


@sudheesh_ wrote:

Thank you @mƎALLEm .

SPI for storing data in Flash without memory mapping. Do you have any reference for this?


I think MX25L6433FM2I-08G (64-Mbit serial Flash memory) could do the job. Refer to its datasheet here.

That memory has been already used in X-NUCLEO-GFX01M2 expansion board (compatible with many NUCLEO-XXX boards).

From its schematics:

mALLEm_0-1760635331547.png

Hope I answered all your questions.

To give better visibility on the answered topics, please click on "Accept as Solution" on the reply which solved your issue or answered your question.
sudheesh_
Associate II

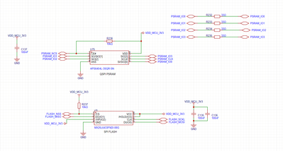
Here is my current memory section. Please review it and let me know whether it’s correct or if any modifications are required.

sudheesh__0-1761391934723.png